• Докажите тождество:
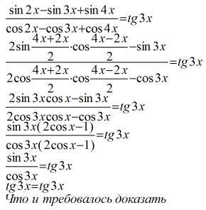
    sin2x-sin3x+sin4x/cos2x-cos3x+cos4x=tg3x

Ответы 1

  • Фотография....................................
    answer img
  • Добавить свой ответ

Войти через Google

или

Забыли пароль?

У меня нет аккаунта, я хочу Зарегистрироваться

How much to ban the user?
1 hour 1 day 100 years