• Решите уравнение пожалуйста!
    Очень срочно надо!

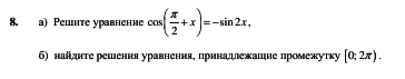
    question img

Ответы 1

  • cos(\frac{\pi}{2}+x)=-sin2x\\\\-sinx+sin2x=0\\\\-sinx+2sinxcosx=0\\\\sinx(2cosx-1)=0\\\\sinx=0,\; x=\pi n,\; n\in Z\\\\2osx-1=0,\; cosx=\frac{1}{2},\; x=\pm \frac{\pi}{3}+2\pi k,\; k\in Zx\in [\, 0,2\pi )\; \to \; x=0,\; \pi ,\; \frac{\pi}{3},\; \frac{5\pi}{3}.
    • Автор:

      abelzz5z
    • 6 лет назад
    • 0
  • Добавить свой ответ

Войти через Google

или

Забыли пароль?

У меня нет аккаунта, я хочу Зарегистрироваться

How much to ban the user?
1 hour 1 day 100 years