• Помогите с номером 9 , срочно! Пожалуйста! Модераторы и анти-спамеры , не удаляйте мое задание. Там всего 1 номер , всего таких заданий 4 , я и так делю как могу.

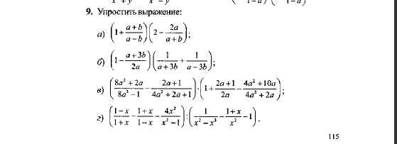
    question img

Ответы 2

  • а) ( (1+(a+b)/(a-b) )* (2 -2a/(a+b)) =(a-b+a+b)/(a-b) *(2a+2b -2a)/(a+b)=(2a/(a-b) ) *  (2b/(a+b))  = 4ab/(a²-b²).----- или ------( (1+(a+b)/(a-b) )* (2 -2a/(a+b)) =((a-b)/(a-b+(a+b)/(a-b))*(2(a+b)/(a+b) -2a/(a+b)) =(a-b+a+b)/(a-b) *(2a+2b -2a)/(a+b)= .......б) (1-(a+3b)/2a)(1/(a+3b) +1/(a-3b)) =((2a-(a+3b))/2a ) * ( (a -3b+a+3b)/(a-3b)(a+3b) ) =((a-3b)/2a ) * (2a/(a-3b)(a+3b) )==1/(a+3b).в) ( (8a²+2a)/(8a³ -1) - (2a+1)/(4a²+2a+1))*(1+(2a+1)/2a -(4a²+10a)/(4a²+2a)) =( (8a² +2a -(4a² -1))/(2a-1)(4a²+2a+1) ) *( (4a²+2a+(2a+1)² -(4a²+10a)/(2a(2a+1) ) =( (4a² +2a+1)/(2a-1)(4a² +2a+1) )*( (4a²+2a+4a²+4a+1 -4a²-10a)/(2a(2a+1) ) = ( 1/(2a-1) )* ( (4a²-4a+1)/2a(2a+1) ) =( 1/(2a-1) )* ( (2a-1)²/2a(2a+1) ) = (2a-1)/2a(a+1) .*  * * 8a³ -1 =(2a)³ -1³ =(2a-1)(4a²+2a+1) ; 4a²+2a=2a(2a+1) * * *г) ( (1-x)/(1+x) -(1+x)/(1-x)+4x²/(1-x²) ) : (1/(x² -x³) -(1+x)/x² -1) = ( ((1-x)² -(1+x)² +4x²)/(1-x)(1+x) )  : (1/x²(1 -x) -(1+x)/x² -1) =(- 4x)/(1+x)) : ((1 -(1-x²) -(x² -x³))/x²(1 -x) ) = (- 4x)/(1+x)) : x/(1-x) =4(x-1)/(x+1).     * * * стоит проверить * * *
    • Автор:

      meyer
    • 6 лет назад
    • 0
  • (1+\frac{a+b}{a-b})(2-\frac{2a}{a+b})=\frac{2a}{a-b}*\frac{2b}{a+b}=\frac{4ab}{a^2-b^2}(1-\frac{a+3b}{2a})(\frac{1}{a+3b}+\frac{1}{a-3b})=\frac{a-3b}{2a}*\frac{2a}{(a-3b)(a+3b)}=\frac{1}{a+3b}(\frac{8a^2+2a}{8a^3-1}-\frac{2a+1}{4a^2+2a+1})(1+\frac{2a+1}{2a}-\frac{4a^2+10a}{4a^2+2a})=\frac{4a^2+2a+1}{(2a-1)(4a^2+2a+1)}*\\*\frac{4a^2+2a+4a^2+4a+1-4a^2-10a}{2a(2a+1)}=\frac{1}{2a-1}*\frac{4a^2-4a+1}{2a(2a+1)}=\frac{2a-1}{2a(2a+1)}(\frac{1-x}{1+x}-\frac{1+x}{1-x}-\frac{4x^2}{x^2-1}):(\frac{1}{x^2-x^3}-\frac{1+x}{x^2}-1)=\frac{-4x(1-x)}{1-x^2}*\frac{x^2(1-x)}{x^3}=\\=\frac{-4(1-x)}{1+x}=\frac{4x-4}{1+x}
    • Автор:

      skylar
    • 6 лет назад
    • 0
  • Добавить свой ответ

Войти через Google

или

Забыли пароль?

У меня нет аккаунта, я хочу Зарегистрироваться

How much to ban the user?
1 hour 1 day 100 years