Объясните пожалуйста алгебру 7 класс как делать такие задания. Я болею, не понимаю(
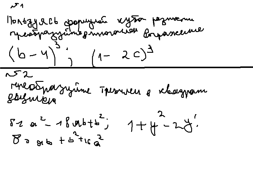
1)Ты должна числа возвести в куб
(b-4 )^3=b^3-4^3
2)Не понял ,что написано
Автор:
landonmitchellb в кубе минус 12b в квадрате плюс 12b минус 64
Автор:
nicomedesДобавить свой ответ
Предмет:
МатематикаАвтор:
audrinagnoiОтветов:
Смотреть
The internet has forever changed the way we live
Предмет:
Английский языкАвтор:
románquinnОтветов:
Смотреть
Как ты думаешь, каким образом свинец, попавший в почву, может вызвать отравление людей? Составь схему. плизз помагите
Предмет:
ИнформатикаАвтор:
ginger64Ответов:
Смотреть