Объясните пожалуйста алгебру 7 класс как делать такие задания. Я болею, не понимаю(
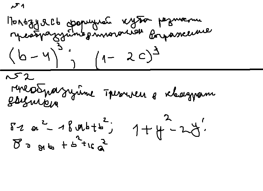
Для решения первого выражения воспользуемся формулой (a-b)^3=a^3-3a^2b+3ab^2-b^3 тогда (b-4)^3=b^3-3b^2*4+3b4^2-4^3=b^3-12b^2+54b-64. Второе такое же только числа другие
81a^2-18ab+b^2=9*9a^2-9*2ab+b^2=(9a-b)^2
8ab+b^2+16a^2=16a^2+8ab+b^2=4*4a^2+4*2ab+b^2=(4a+b)^2
1+y^2-2y=y^2-2y+1=(y-1)^2
Автор:
cleliaДобавить свой ответ
Автомобилей КрАЗ-237 по норме на 100 км пути расходует 36 л горючего. Но шофёр выбрал удобный режим работы машины и добился расхода 31 л горючего на 100 км пути.Сколько литров горючего сэкономит шофёр на пути в 1000 км?
Предмет:
МатематикаАвтор:
logangillОтветов:
Смотреть
Некоторые растения (хищники) приманивают насекомых,обеспечивая себе дополнительное питание.Это,например .....
Предмет:
БиологияАвтор:
smokeyqiwgОтветов:
Смотреть
Предмет:
Английский языкАвтор:
glenn3flrОтветов:
Смотреть