Помогите решить пожалуйста что-нибудь из этого(кроме 7 номера) Заранее спасибо:)
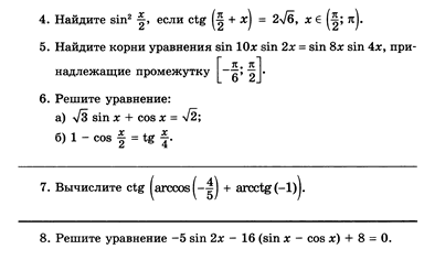
5 задание
Сначала решим данное уравнение:
sin 10x sin 2x = sin 8x sin 4x
Преобразуем произведение в обеих частях уравнения в сумму:
1/2 (cos 12x - cos 8x) = 1/2 (cos 4x - cos 12 x)
cos 12x - cos 8x = cos 4x - cos 12x
Автор:
matiasДобавить свой ответ
упростите выражение
(a/b+25b/a+10)*1/a+5b
Предмет:
АлгебраАвтор:
rosalia3e5cОтветов:
Смотреть
Написать четыре текста разных стилей , учитывая функциональные особенности стиля ( научный, публицистический, разговорный, художественный) о проблеме курения. Объем каждого текста 5-6 предложений.
Предмет:
Русский языкАвтор:
ramirohutchinsonОтветов:
Смотреть
найти расстояние между точками A(-1; 4) и B(5; -4)
поясни значення виразу:"Рослини служать людям,,
Предмет:
Українська моваАвтор:
angelscottОтветов:
Смотреть