Помогите пожалуйста решить. Очень нужно именно третье.
Предмет:
АлгебраАвтор:
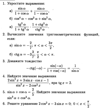
isaiahramirez3) используем свойство нечетности ф-ий ctg,sin и четность ф-ии cos
-ctg(-a)=ctga sin(-a)=-sina cos(-a)=cosa ctga=cosa/sina
cosa sina cosa(1+cosa)+ ( sina)^2 cosa+(cosa)^2+(sina)^2 cosa+1 1
-------- + ----------- = ---------------------------------= --------------------------------- = -------------------= --------
sina 1+cosa sina(1+cosa) sina(1+cosa) sina(1+cosa) sina
что и требовалось доказать
Автор:
barryДобавить свой ответ
Предмет:
ГеографияАвтор:
tater totvqvuОтветов:
Смотреть
Волк гонится за зайцем. Скорость волка 14 м/с, а зайца 10 м/с. В начале расстояние между ними было 120 м. Каким оно станет через 25с.
Предмет:
МатематикаАвтор:
baby carrotovnlОтветов:
Смотреть
неравенство
(2х + 2)^2 > (х - 5)^2
ставить текст-инструкцию? 1 решение. … Составить текст по микротемам 1 солнышко согрело лес и землю 2 камень снег растопил 3РУЧЕЙ лед просверлил 4 кто весну сделал?
Предмет:
Русский языкАвтор:
draculaaco1Ответов:
Смотреть