• Помогите пожалуйста!К пн надо, не решу-отчислят((( Если можете с решениями...

    question img
    question img

Ответы 4

  • проверьте у меня 5-ое задание 1-ый вариант
    • Автор:

      smoke14
    • 6 лет назад
    • 0
  • Походу Вы, в предпоследней строке, в числителе у Вас -2*(-2)-(1+1)=4-0
    • Автор:

      scout22
    • 6 лет назад
    • 0
  • в 1-ом варианте, 5-ое задание 1/2, ответ, алгебралическая ошибка
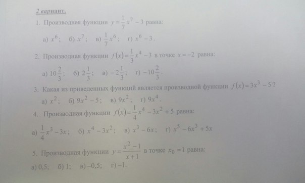
  • 1 variant: \\ 1) y`= \frac{1}{4} *4*x^3=x^3 \\ 2) f`(x)=1.5x^2, f`(2)=1.5*4=6 \\ 3) f`(x)=-2*2x=-4x \\ 4) f`(x)= \frac{1}{5} *5x^4-4*3x^2=x^4-12x^2 \\ 5) y`= \frac{2x(x-1)-(x^2+1)}{(x-1)^2} , y`(-1)= \frac{-2*(-2)-2}{4} =0.52 variant: \\ 
1) y`= \frac{1}{7} *7x^6=x^6 \\ 2) f`(x)= \frac{4}{3} x^3, f`(-2)= -\frac{4}{3} *8= -\frac{32}{3} =-10 \frac{2}{3}  \\ 3) f`(x)=3*3x^2=9x^2 \\ 4) f`(x)= \frac{1}{4} *4-3*2x=x^3-6x \\ 5)y`= \frac{2x(x+1)-(x^2-1)}{(x+1)^2} , y`(1)= \frac{2*2-0}{4} =1
    • Автор:

      wiggins
    • 6 лет назад
    • 0
  • Добавить свой ответ

Войти через Google

или

Забыли пароль?

У меня нет аккаунта, я хочу Зарегистрироваться

How much to ban the user?
1 hour 1 day 100 years