• 25 баллов + лучший ответ. Построение графика 9 класс.
    Решите в тетради так, как если бы вы решали это на уроке, пожалуйста.

    question img

Ответы 2

  • Эх, ну я же просил на листочке всё расписать :с
  • В числителе функции биквадратное уравнения. Решая и раскладывая его относительно x^2, получим x^4-13x^2+36=(x^2-4)(x^2-9)=(x-2)(x+2)(x-3)(x+3). Тогда при x≠3 и x≠-2 получим, что y=(x-2)(x+3)=x^2-2x-6+3x=x^2+x-6. График функции — парабола (во вложении). Теперь поговорим об графике y=c. Это — прямая, параллельная оси абсцисс, находящаяся на уровне c по оси ординат. Если она пересекает параболу только в одной точке, то это возможно тогда и только тогда, когда она её касается в вершине, то есть точке (-0,5; -6,25) [x_0=-b/2a=-1/2=-0,5. y_0=1/4 - 1/2 - 6 = -6,25]. Значит, c=-6,25.
    answer img
  • Добавить свой ответ

Войти через Google

или

Забыли пароль?

У меня нет аккаунта, я хочу Зарегистрироваться

How much to ban the user?
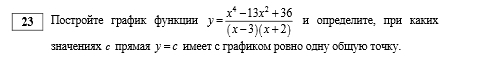
1 hour 1 day 100 years