• сделаете какие-нибудь задания несколько;с заранее спасибо большое

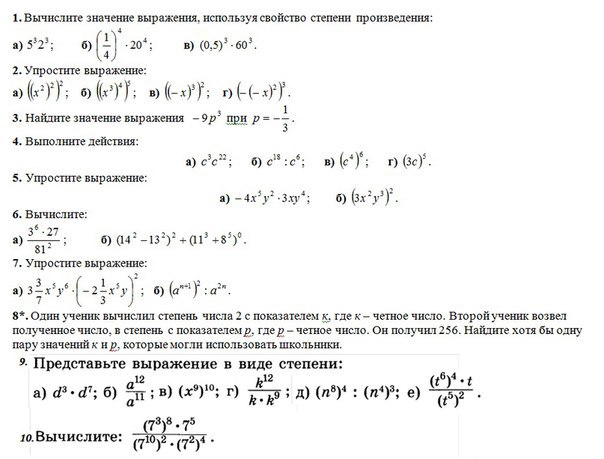
    question img
    question img

Ответы 1

  • 1а)10³=1000б)(1/4*20)^4=5^4=625в)(0,5*60)³=30³=270002а)x^6б)x^60в)x^6г)-x63-9*(-1/3)³=-9*(-1/27)=1/34а)c^25б)c^12в)c^24г)243c^55а)-12x^6y^6б)9x^4y^66а)3^6*3³/(3^4)^2=3^9/3^8=3б)(14-13)²(14+13)²+1=1*27²+1=729+1=730
  • Добавить свой ответ

Еще вопросы

Войти через Google

или

Забыли пароль?

У меня нет аккаунта, я хочу Зарегистрироваться

How much to ban the user?
1 hour 1 day 100 years