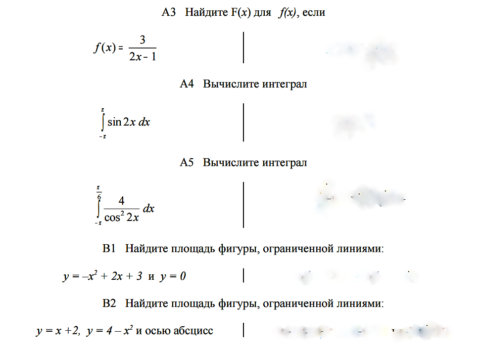
• Найдите F(x) для f(x), если f(x)=3/(2x-1)
    Помогите чем сможете
    Всё на фото) Буду признателен

    question img

Ответы 1

  • В выражении3/(2x-1)dxделаешь  заменуt=2x-1dt=2dx => dx=dt/2подставляем и берем интеграл3/2*1/t *dt=3/2 * \int\limits {1/t} \, dtберем интеграл3/2*ln(t)+C3/2*ln(2x-1)+c
  • Добавить свой ответ

Еще вопросы

Войти через Google

или

Забыли пароль?

У меня нет аккаунта, я хочу Зарегистрироваться

How much to ban the user?
1 hour 1 day 100 years