• помогите пожалуйста решить три номера зарание спасибо )

    question img

Ответы 1

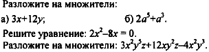
  • 1.a)3х+12у=3(х+4у)б)2а^5+a^3=а^3(а^2+1)2.2х^2-8x=02х(х-4)=02х=0  или  х-4=0                  х=4ответ:0,43.3x^2y^5+12xy^2z-4x^2y^3=xy^2(3xy^3z+12z-4xy)^-обозначает степень
    • Автор:

      conner
    • 6 лет назад
    • 0
  • Добавить свой ответ

Войти через Google

или

Забыли пароль?

У меня нет аккаунта, я хочу Зарегистрироваться

How much to ban the user?
1 hour 1 day 100 years