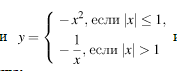
• Каким образом здесь раскрывается модуль?С подробным объяснением

    question img

Ответы 1

  • |x|≤1⇒-1≤x≤1|x|>1⇒x<-1 U x>1Открывается по определению модуля
  • Добавить свой ответ

Войти через Google

или

Забыли пароль?

У меня нет аккаунта, я хочу Зарегистрироваться

How much to ban the user?
1 hour 1 day 100 years