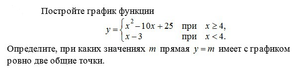
• Задание на картинке.
    P.S> это вторая часть пробника по матану.(готовлюсь)
    Решите с объяснениями и т.д.

    question img

Ответы 2

  • Забыл указать: единичный отрезок графика - одна клетка (обязательное условие к графику)
  • 1) y=x²-10x+25y=(x-5)²Это график y=x², но со смещением в 5 единиц вправо2) y=x-3Это график y=x, но со смещением в 3 единицы внизРовно две точки будет при:m = 0m = 1m = 4Ответ: 0; 1; 4
    answer img
  • Добавить свой ответ

Войти через Google

или

Забыли пароль?

У меня нет аккаунта, я хочу Зарегистрироваться

How much to ban the user?
1 hour 1 day 100 years