в)

г)

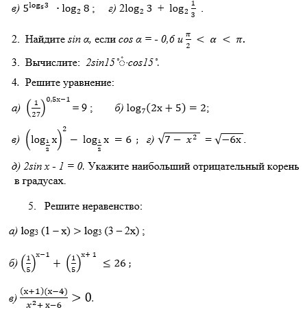
4.a)
^{0.5x-1}=9 \\ \\
(3^{-3})^{0.5x-1}=3^2 \\
3^{-1.5x+3}=3^2 \\
-1.5x+3=2 \\
-1.5x=2-3 \\
-1.5x= -1 \\
x=(-1) : (-1.5) \\
x= \frac{2}{3} )
Ответ: 2/3б)ОДЗ: 2x+5>0 2x> -5 x> -2.52x+5=7²2x+5=492x=49-52x=44x=22Ответ: 22.в) ОДЗ: x>0

y²-y-6=0D=1+24=25y₁=(1-5)/2=-2 y₂=(1+5)/2=3При у= -2
^{-2} \\
x=(2^{-1})^{-2} \\
x=2^2 \\
x=4)
При у=3
^3 \\
x= \frac{1}{8} \\
x= 0.125)
Ответ: 0,125; 4.г)ОДЗ: 7-x²≥0 -6x≥0 x² -7≤0 x≤0 + - + ------- -√7 --------- √7 ---------- \\\\\\\\\\\\\\ x∈[-√7; √7]В итоге ОДЗ: x∈[ -√7; 0]7-x²= -6x-x²+6x+7=0x²-6x-7=0D=36+28=64x₁=(6-8)/2= -1x₂=(6+8)/2=7 - не подходит по ОДЗ.Ответ: -1.д) 2sinx-1=0 2sinx=1 sinx=1/2 x=(-1)ⁿ (π/6) + πn, n∈Z При n= -1 x=(-1)⁻¹ (π/6) - π = -π/6 - π = -7π/6 Ответ: -7π/6. 5.a) ОДЗ: 1-x>0 3-2x>0 -x> -1 -2x> -3 x<1 x<1.5В итоге ОДЗ: x<1Так как 3>1, то 1-x>3-2x-x+2x>3-1x>2{x<1{x>2нет решений.Ответ: ∅б)(1/5)ˣ⁻¹ + (1/5)ˣ⁺¹ ≤26(5⁻¹)ˣ⁻¹ + (5⁻¹)ˣ⁺¹≤ 265⁻ˣ⁺¹ + 5⁻ˣ⁻¹ ≤ 265⁻ˣ (5 + 5⁻¹) ≤ 265⁻ˣ (5+0,2)≤265⁻ˣ ≤ 26 : 5.25⁻ˣ ≤ 5-x≤ 1x≥ -1x∈[ -1; +∞)Ответ: [ -1; +∞)в)x²+x-6=x²+3x-2x-6=x(x+3)-2(x+3)=(x+3)(x-2)ОДЗ: x≠ -3 x≠2(x+1)(x-4)(x+3)(x-2)>0x= -1 x=4 x= -3 x=2 + - + - +-------- -3 ------------ -1 ------------ 2 ------------- 4 ------------\\\\\\\\\\ \\\\\\\\\\\\\\ \\\\\\\\\\\\\\x∈(-∞; -3)U(-1; 2)U(4; +∞)