• Помогите пожалуйста ! Срочно надо !Отдаю 40 баллов тому, кто правильно решит, кто не решит , удалю ответ!
    Алгебра 9 класс

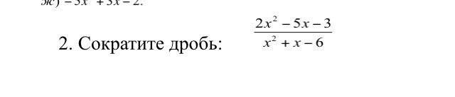
    question img

Ответы 1

  • 2x*x-5x+3/x*x+x-6=x*x-5x+3/x-6=x*(x-5)+3/x-6=x-2/x-6 Вроде так
  • Добавить свой ответ

Войти через Google

или

Забыли пароль?

У меня нет аккаунта, я хочу Зарегистрироваться

How much to ban the user?
1 hour 1 day 100 years