• кто-нибудь помогите, срочно (степень с рациональными числами)

    question img

Ответы 1

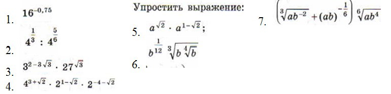
  • 1.16^(-0.75)=(2⁴)^(-³/₄)=2⁻³ = 1/8=0.1252.4^(¹/₃ - ⁵/₆) =(2²)^( - ³/₆)= (2²)^(- ¹/₂)=2⁻¹ = 1/2=0.53.3^(2-3√3) * 3^(3√3)=3^(2-3√3+3√3)=3²=94.2^(2(3+√2)+1-√2-4-√2)=2^(6+2√2+1-√2-4-√2)=2³=85.a^(√2 +1-√2)=a6.b^(¹/₁₂) *(⁴√b⁵)^(¹/₃)=b^(¹/₁₂) * b^(⁵/₁₂)=b^(⁶/₁₂)=b^(¹/₂)=√b7.((ab⁻²)^(¹/₃)+(ab)^(-¹/₆))(ab⁴)^(¹/₆)==a^(¹/₃)b^(-²/₃)*a^(¹/₆)b^(²/₃)+a^(-¹/₆)b^(-¹/₆)*a^(¹/₆)b^(²/₃)==a^(¹/₃ + ¹/₆)b(-²/₃ + ²/₃) + a^(-¹/₆ + ¹/₆)b^(-¹/₆ + ²/₃)==a^(³/₆)b⁰ + a⁰b^(³/₆)=a^(¹/₂)+b^(¹/₂)=√a + √b
    • Автор:

      morajigq
    • 6 лет назад
    • 0
  • Добавить свой ответ

Войти через Google

или

Забыли пароль?

У меня нет аккаунта, я хочу Зарегистрироваться

How much to ban the user?
1 hour 1 day 100 years