• Решить.

    Ещё 2 задания По ссылке внизу

    По 80 балов

    question img

Ответы 4

  • Решите другие 2 задания по ссылкам выше
  • Последнее у Вас не правильно
    • Автор:

      boston
    • 6 лет назад
    • 0
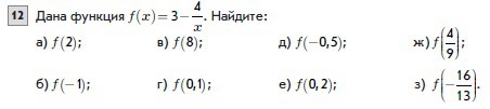
  • f(x)=3- \frac{4}{x} ОДЗx eq 0a)f(2)=3- \frac{4}{2}=3-2=1  \\  \\ b)f(-1)=3- \frac{4}{-1}=3+4=7 \\ \\  B)f(8)=3 - \frac{4}{8}=2 \frac{4}{8}=2.5   \\  \\ 4) f(0.1)=3- \frac{4}{0.1}=3-40=-37 \\  \\  g)f(-0.5)=3- \frac{4}{-0.5}=3+8=11 \\  \\ e)f(0.2)=3- \frac{4}{0.2}=3-20=-17 \\  \\ 7)f( \frac{4}{9})=3- \frac{4}{ \frac{4}{9} }=3-9=-6
 \\  \\ 8)f( -\frac{16}{13})=3- \frac{4}{- \frac{16}{13} }=3+ \frac{13}{4}=3+3.25=6.25
    • Автор:

      patty
    • 6 лет назад
    • 0
  • f(x)=3- \frac{4}{x} \\\\f(2)=2-\frac{4}{2}=3-2=1\\\\f(-1)=3+4=7\\\\f(8)=3-\frac{1}{2}=2,5\\\\f(0,1)=3-\frac{4}{0,1}=3-40=-37\\\\f(-0,5)=3-\frac{4}{0,5}=3-8=-5\\\\f(0,2)=3-\frac{4}{0,2}=3-20=-17\\\\f(\frac{4}{9})=3-\frac{4}{4/9}=3-9=-6\\\\f(-\frac{16}{13})=3+\frac{4}{16/13}=3+\frac{13}{4}=3+3,25=6,25
    • Автор:

      pb&j
    • 6 лет назад
    • 0
  • Добавить свой ответ

Войти через Google

или

Забыли пароль?

У меня нет аккаунта, я хочу Зарегистрироваться

How much to ban the user?
1 hour 1 day 100 years