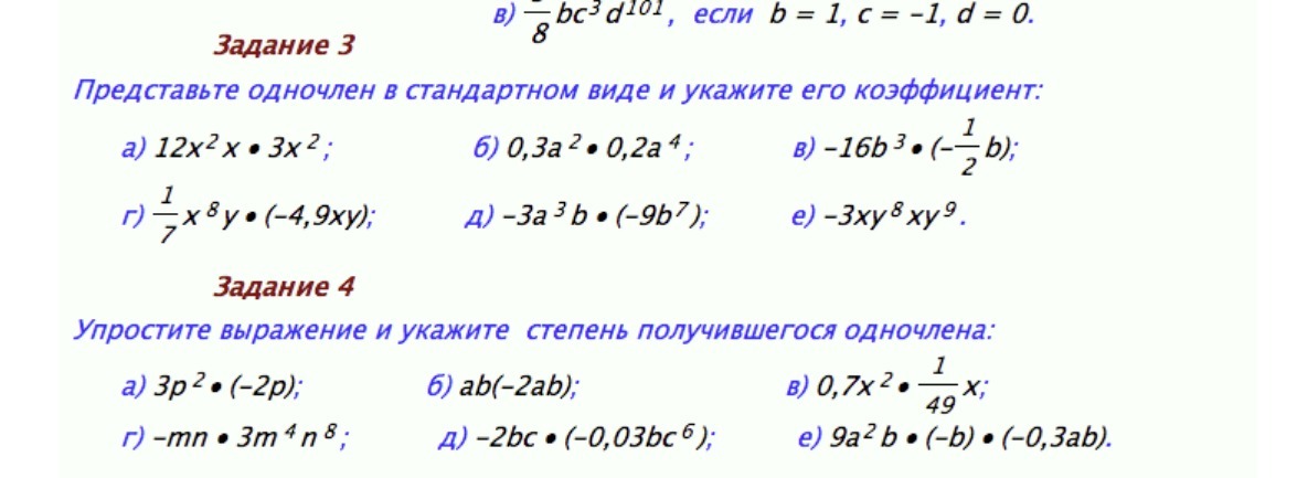
• 1)представьте одночлен в стандартном виде и укажите его коэффициент
    2)упростите выражения и укажите степень получившего одночлена

    question img

Ответы 1

  • 3)12x^2x*3x^2=12*3x^{2+1+2}=36x^5коэффициент 360.3a^2*0.2a^4=0.3*0.2a^{2+4}=0.06a^6коэффициент 0.06-16b^3*(- \frac{1}{2}b)= \frac{16}{2}b^{3+1}=8b^4 коэффициент 8 \frac{1}{7}x^8y*(-4.9xy)=- \frac{4.9}{7}x^{8+1}y^{1+1}=-0.7x^9y^2  коэффициент   -0.7-3a^3b*(-9b^7)=-3*(-9)a^3b^{1+7}=27a^3b^8коэффициент  27-3xy^8xy^9=-3x^{1+1}y^{8+9}=-3x^2y^{17}коэффициент   -34)3p^2*(-2p)=-6p^{2+1}=-6p^{3}степень одночлена  3ab(-2ab)=-2a^{1+1}b^{1+1}=-2a^2b^2степень одночлена  2+2=40.7x^2* \frac{1}{49}x= \frac{0.7}{49}x^{2+1}= \frac{7}{490}x^3   степень одночлена  3-mn*3m^4n^8=-3m^{1+4}n^{1+8}=-3m^5n^9степень одночлена  5+9=14-2bc*(-0.03bc^6)=0.06b^{1+1}c^{1+6}=0.06b^2c^7степень одночлена  2+7=99a^2b*(-b)*(-0.3ab)=2.7a^{2+1}b^{1+1+1}=2.7a^3b^3степень одночлена  3+3=6
    • Автор:

      beamer
    • 6 лет назад
    • 0
  • Добавить свой ответ

Войти через Google

или

Забыли пароль?

У меня нет аккаунта, я хочу Зарегистрироваться

How much to ban the user?
1 hour 1 day 100 years