• Решите, 30 баллов!
    все на листке..

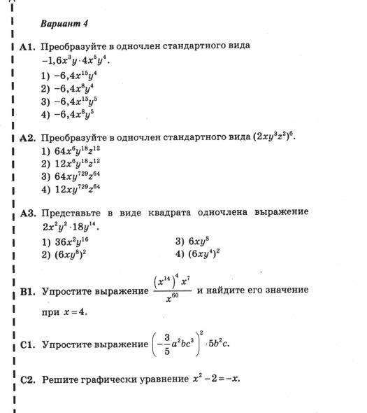
    question img

Ответы 1

  • А1 - 4А2 - 1А3 - 1 или 2В1 - 64С1 - 1 4/5 a^4 b^4 c^7C2 - y = x^2 -2        y = -x
  • Добавить свой ответ

Войти через Google

или

Забыли пароль?

У меня нет аккаунта, я хочу Зарегистрироваться

How much to ban the user?
1 hour 1 day 100 years