• Пожалуйста!Очень надо!
    Это легко если посмотреть и вдуматься
    Но я не могу(

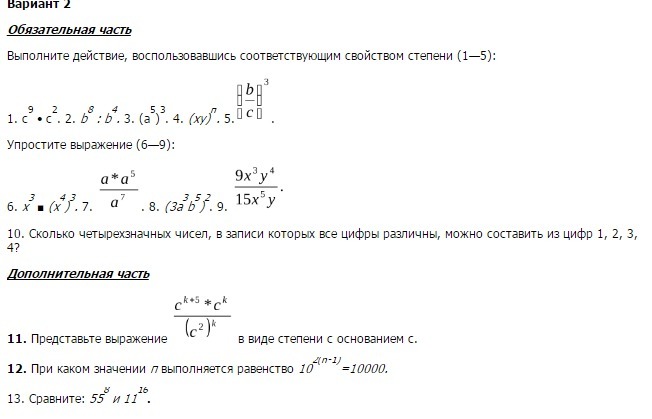
    question img

Ответы 1

  • 1) с^11. 2) b^4. 3)a^15. 4) x^n y^n. 5.-6) x^15. 7) a^-1. 8) 3a^6 b^10. 9)0,6x^-2 y^3^- это степень)
    • Автор:

      amparo
    • 5 лет назад
    • 0
  • Добавить свой ответ

Войти через Google

или

Забыли пароль?

У меня нет аккаунта, я хочу Зарегистрироваться

How much to ban the user?
1 hour 1 day 100 years