• Прошу помочь , гении алгебры ! 1 задание на Ваше усмотрение

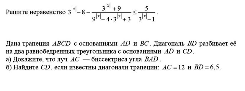
    question img
    question img

Ответы 2

  • 3^|x|=aa-8-(a+9)/(a²-4a+3)≤5/(a-1)a²-4a+3=(a-1)(a-3)a1+a2=4 U a1*a2=3⇒a=1 u a=3(a-1)(a-3)≠0⇒a≠1 U a≠3a-8≤5/(a-1)+9/(a-3)(a-1)a-8≤(5a-15+a+9)/(a-1)(a-3)a-8≤(6a-6)/(a-1)(a-3)a-8≤69a-1)/(a-3)(a-1)a-8≤6/(a-3)(a-8)-6/(a-3)≤0(a²-3a-8a+24-6)/(a-3)≤0(a-11a+18)/(a-3)≤0a²-11a+18)=(a-2)(a-9)a1+a2=11 U a1*a2=18⇒a1=2 U a2=9a-3=0⇒a=3             _                  +                    _                    +-----------------[2]---------------(3)------------------[9]-----------------a≤2⇒3^|x|≤2⇒|x|≤log(3)2⇒-log(3)2≤x≤log(3)23<a≤9⇒3<3^|x|≤9⇒1<|x|≤2⇒{|x|>1⇒x<-1 U x>1{|x|≤2⇒-2≤x≤2-2≤x<-1 U 1<x≤2Ответ x∈[-log(3)2;0) U (0;log(3)2] U [-2;-1) U (1;2]
    • Автор:

      bria5gaf
    • 6 лет назад
    • 0
  • .....................................................
    answer img
  • Добавить свой ответ

Войти через Google

или

Забыли пароль?

У меня нет аккаунта, я хочу Зарегистрироваться

How much to ban the user?
1 hour 1 day 100 years