• Ставлю 50 баллов.
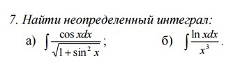
    Найти неопределенный интеграл с обьяснением. Примеры в фото

    question img

Ответы 2

  • Большое спасибо =)
  • 1) Заменим sinx=u     du=cosx*dxПолучим:du/(sqrt(u^2+1))По формуле раскрываем:ln|(u+sqrt(u^2+1))+CВернемся к замене:ln(|sinx+sqrt(1+sin^2(x)))+c
    • Автор:

      agustin
    • 6 лет назад
    • 0
  • Добавить свой ответ

Войти через Google

или

Забыли пароль?

У меня нет аккаунта, я хочу Зарегистрироваться

How much to ban the user?
1 hour 1 day 100 years