• Помогите решить очень надо желательно с полным решением

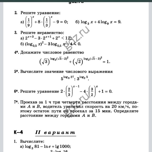
    question img

Ответы 1

  • 2a)\quad ( \frac{1}{9})^{x}+8\cdot (\frac{1}{3})^{x}-9=0\\\\ t=( \frac{1}{3})^{x}\ \textgreater \ 0\; ,\; \; t^2+8t-9=0 \\\\t_1=-9\; ,\; \; t_2=1\; \; (teorema\; Vieta)\\\\( \frac{1}{3})^{x}=-9\ \textless \ 0\; \; ne\; podxodit\\\\(\frac{1}{3})^{x}=1\; \; \; \Rightarrow \; \; \; x=0\\\\2b)\; \; log_3x+4log_9x=9\; \; ,\; \; ODZ:\; x\ \textgreater \ 0\\\\ log_3x+2log_3x=9\\\\3log_3x=9\\\\log_3x=3\\\\x=3^3=27
    • Автор:

      wags
    • 6 лет назад
    • 0
  • Добавить свой ответ

Войти через Google

или

Забыли пароль?

У меня нет аккаунта, я хочу Зарегистрироваться

How much to ban the user?
1 hour 1 day 100 years