• 40 баллов!!!!10 класс. Синус и косинус угла! РЕШИТЕ ПОДРОБНО(ЖЕЛАТЕЛЬНО НА ЛИСТКЕ)

    question img
    question img
    question img

Ответы 1

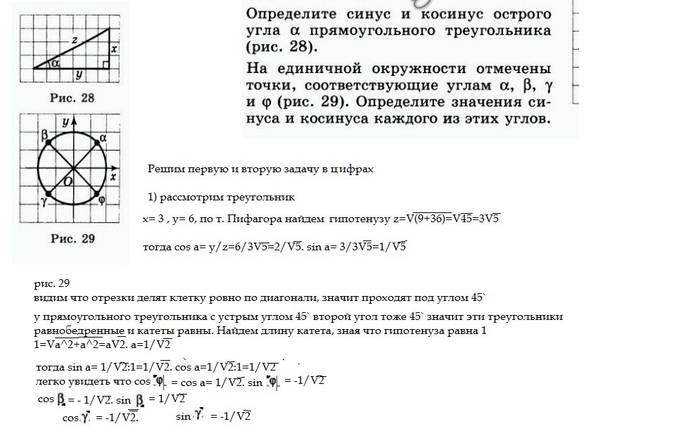
  • Определение cos и sin угла на единичной окружностирешение в приложении
    answer img
    answer img
    answer img
  • Добавить свой ответ

Войти через Google

или

Забыли пароль?

У меня нет аккаунта, я хочу Зарегистрироваться

How much to ban the user?
1 hour 1 day 100 years