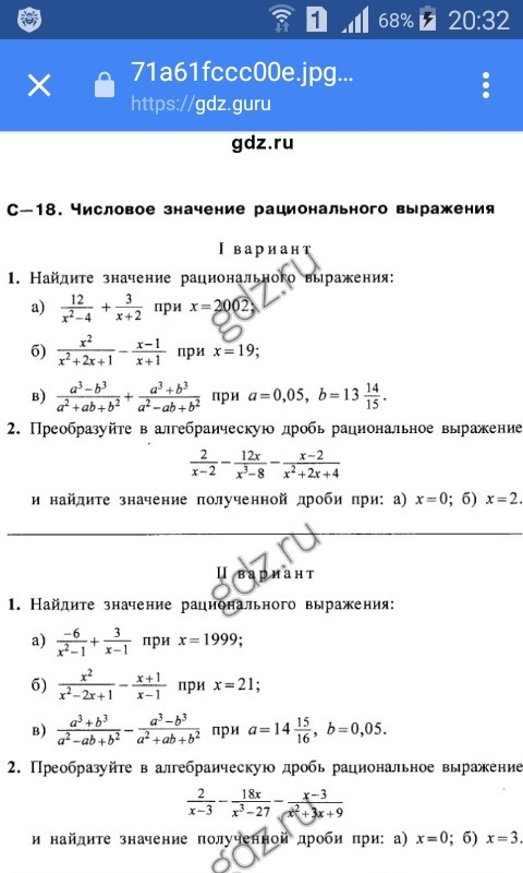
• Помогите пожалуйста, решите первый вариант,очень нужно.

    question img

Ответы 1

  • 1.a) \frac{12}{x^2-4}+  \frac{3}{x+2}= \frac{12}{(x-2)(x+2)} + \frac{3}{(x+2)} = \frac{12+3(x-2)}{(x-2)(x+2)}= \frac{12+3x-6}{(x-2)(x+2)}= \frac{6+3x}{(x-2)(x+2)} = \frac{3(2+x)}{(x-2)(x+2)} = \frac{3}{x-2} = \frac{3}{2002-2} = \frac{3}{2000} =0.0015б) \frac{x^2}{x^2+2x+1} - \frac{x-1}{x+1} = \frac{x^2}{(x+1)^2} - \frac{x-1}{x+1} = \frac{x^2-(x+1)(x-1)}{(x+1)^2} = \frac{x^2-(x^2-1)}{(x+1)^2}= \frac{x^2-x^2+1}{(x+1)^2} = \frac{1}{(x+1)^2} = \frac{1}{(19+)^2} = \frac{1}{20^2} = \frac{1}{400} =0.0025в) \frac{a^3-b^3}{a^2+ab+b^2} + \frac{a^3+b^3}{z^2-ab+b^2}= \frac{(a-b)(a^2+ab+b^2)}{a^2+ab+b^2}+ \frac{(a+b)(a^2-ab+b^2)}{a^2-ab+b^2} =a-b+a+b=2a=2*0.05=0.12. \frac{2}{x-2} - \frac{12}{x^3-8} - \frac{x-2}{x^2+2x+4} = \frac{2}{x-2} - \frac{12}{(x-2)(x^2+2x+4)}  - \frac{x-2}{x^2+2x+4} = \frac{2(x^2+2x+4)-12-(x-2)(x-2)}{(x-2)(x^2+2x+4)} = \frac{2x^2+4x+8-12-(x-2)^2}{x^3-8} = \frac{2x^2+4x+8-12-x^2+4x-4}{x^3-8} = \frac{x^2+8x-8}{X^3-8} a)x=0 \frac{x^2+8x-8}{x^3-8} = \frac{0^2+8*0-8}{0^3-8} = \frac{0+0-8}{0-8} = \frac{-8}{-5} =1б) \frac{x^2+8x-8}{x^3-8} = \frac{2^2+8*2-8}{2^3-8} [/tex=[tex] \frac{4+16-8}{8-8} = \frac{12}{0}
    • Автор:

      marianna
    • 6 лет назад
    • 0
  • Добавить свой ответ

Еще вопросы

Войти через Google

или

Забыли пароль?

У меня нет аккаунта, я хочу Зарегистрироваться

How much to ban the user?
1 hour 1 day 100 years