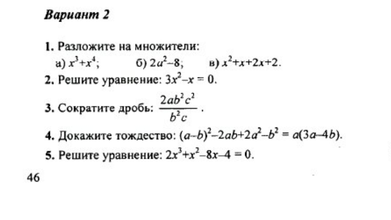
• ПОМОГИТЕ,ПОЖАЛУЙСТА!!!5 НОМЕР НА ФОТО!!! ОЧЕНЬ НУЖНО

    question img

Ответы 1

  • 2х³+х²-8х-4=0(2х³-8х)+(х²-4)=02х(х²-4)+(х²-4)=0(х²-4)(2х+1)=0х²-4=0х²=4х=2; х=-22х+1=02х=-1х=-0,5ответ: -2; -0,5; 2
  • Добавить свой ответ

Войти через Google

или

Забыли пароль?

У меня нет аккаунта, я хочу Зарегистрироваться

How much to ban the user?
1 hour 1 day 100 years