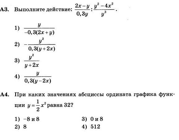
• Нужно решить что на фотке. Именно решить, а не выбрать что на фото. Лучше решение записать на листке.

    question img

Ответы 1

  • А3: Ответ - вариант 2, скрин приложил.А4: Понятней вопрос будет звучать так: "при каких х, у будет равен 32?"Скрин с решением  ниже:
    answer img
  • Добавить свой ответ

Войти через Google

или

Забыли пароль?

У меня нет аккаунта, я хочу Зарегистрироваться

How much to ban the user?
1 hour 1 day 100 years