• Нужно решить что на фотке. Именно решить, а не выбрать что на фото

    question img

Ответы 3

  • Cgfcb,j
    • Автор:

      jamal
    • 6 лет назад
    • 0
  • Спасибо*
    • Автор:

      beauzdl6
    • 6 лет назад
    • 0
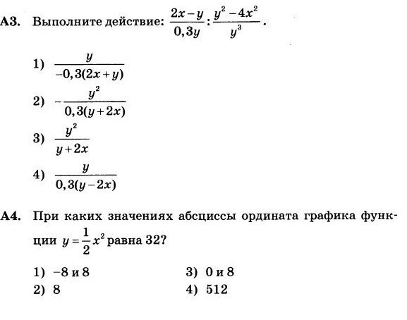
  • А3. -(y-2x)/0,3y : (y^2-4x^2)/y^3=-(y-2x)/0,3y* y^3/(y-2x)*(y+2x)=-y^2/0,3(y+2x). Ответ: цифра 2. А4. 32=1/2x^2, x^2=32:(1/2), x^2=64, x1=-8, x2=8. Ответ: цифра 1.
    • Автор:

      hooper
    • 6 лет назад
    • 0
  • Добавить свой ответ

Войти через Google

или

Забыли пароль?

У меня нет аккаунта, я хочу Зарегистрироваться

How much to ban the user?
1 hour 1 day 100 years