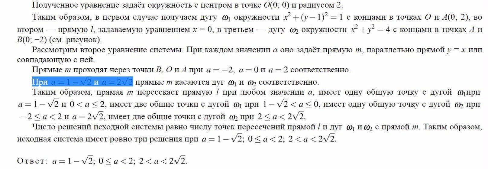
• Подскажите, пожалуйста, как здесь нашли ЗНАЧЕНИЯ ПАРАМЕТРА а=2√2 и а=1-√2? Хотелось бы поподробнее этот момент (через формулу расстояния от точки до прямой или через уравнение касательной, как угодно). Просто когда начинаю высчитывать - не сходится ответ, не могу понять, что не так.

    question img
    question img

Ответы 1

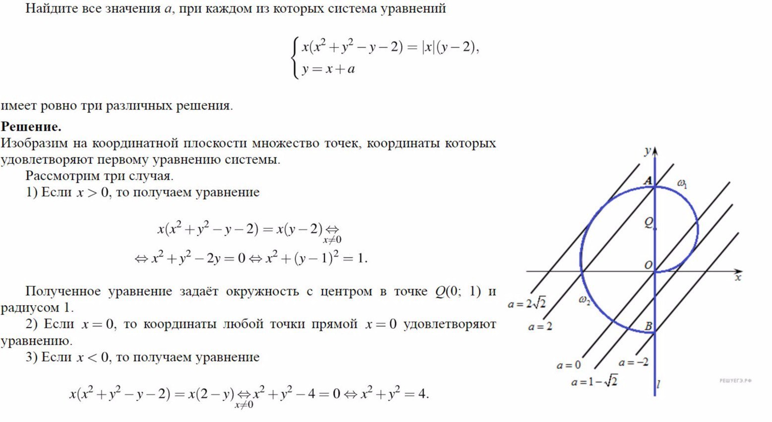
  • Я написал на листочке...
    answer img
    • Автор:

      sosa
    • 6 лет назад
    • 0
  • Добавить свой ответ

Войти через Google

или

Забыли пароль?

У меня нет аккаунта, я хочу Зарегистрироваться

How much to ban the user?
1 hour 1 day 100 years