• ПОМОГИТЕ РЕШИТЬ 35 Б БЫСТРЕЕ!!!!!!!!!!!!!!!!!!!!!!!!

    question img
    question img

Ответы 6

  • А 7 и 8?
    • Автор:

      cloud24
    • 6 лет назад
    • 0
  • В вопросе вы указали только 3 и 5
    • Автор:

      rayan
    • 6 лет назад
    • 0
  • Сейчас добавлю 7 и 8
  • Я написал 35 баллов
  • и 3 задание у вас не правильно
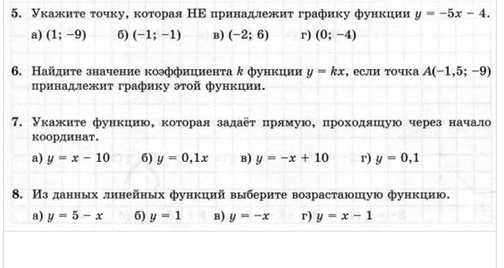
  • 3. 7х-4у-12=0Проверим каждое решение:1) -28+40-12=0 Подходит2) 0-12-12=-24. Не подходит3)14+4-12=6. Не подходит4) 28+16-12=32. Не подходитОтвет: 1)5. У=-5х-4Проверим для каждой пары чисел:А) -9=-5-4-9=-9. Верно. Значит данная точка принадлежит графику функции. Б) -1=5-4-1=1. Неверно. Точка не принадлежит графику функции. В) 6=10-46=6 верно. Принадлежит. Г) -4=-4Верно. Принадлежит. Ответ: Б) 7. Через начало координат проходит функция у=0,1х Ответ: б) . 8. а) у=5-х Монотонно убывающая функция. б) у=1 Не является ни возрастающей, ни убывающей, т.к. неизменна на D=R в) у=-х Является монотонно убывающей. г) у=х-1 Функция мотонно возрастает. Ответ: г)
    • Автор:

      kailey
    • 6 лет назад
    • 0
  • Добавить свой ответ

Войти через Google

или

Забыли пароль?

У меня нет аккаунта, я хочу Зарегистрироваться

How much to ban the user?
1 hour 1 day 100 years