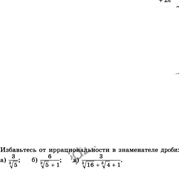
• ПОМОГИТЕ РЕШИТЬ ЗАДАНИЕ ПО АЛГЕБРЕ 10 КЛ!!!! НЕ МОГУ ПОНЯТЬ! ДАМ МНОГО БАЛЛОВ!!!!!!!!

    question img

Ответы 6

  • Даже не знаю, вроде так решается. Там, в ответах приблизительное число?
    • Автор:

      gretta
    • 6 лет назад
    • 0
  • Корень из 4-1
  • Попробую перерешать
  • Извиняюсь, если не правильное под в) что-то такое же решение получается, как на фото
  • ахах) хорошо))
    • Автор:

      simonynfb
    • 6 лет назад
    • 0
  • Решение на фото, но вот если надо ещё в таком виде: ( это ответ, после самого решения) а) приблизительно 1,75441б) приблизительно 2,21404в) приблизительно 0,587401Не уверенна, что надо писать приблизительное число, это уже на твое усмотрение
    answer img
  • Добавить свой ответ

Войти через Google

или

Забыли пароль?

У меня нет аккаунта, я хочу Зарегистрироваться

How much to ban the user?
1 hour 1 day 100 years