• Помогите срочно!!!! Дам еще задания на большее кол-во баллов

    question img

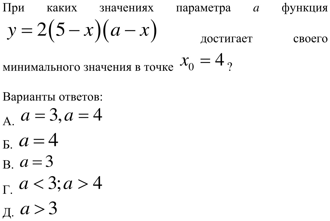
Ответы 1

  • y(x0)=2(5-4)(a-4)2(a-4)=02a-8=02a=8a=4
    • Автор:

      maddyyzmd
    • 5 лет назад
    • 0
  • Добавить свой ответ

Войти через Google

или

Забыли пароль?

У меня нет аккаунта, я хочу Зарегистрироваться

How much to ban the user?
1 hour 1 day 100 years