• Решите хотябы ,что- нибудь из этих заданий. Дам 33 балла!!!!!!

    question img

Ответы 6

  • Ну всё равно спасибо)
    • Автор:

      royceh26z
    • 6 лет назад
    • 0
  • Надеюсь,что я не ошиблась
  • Я тоже)
    • Автор:

      ezra
    • 6 лет назад
    • 0
  • Удачи, перепроверь как-нибудь или найди в интернете задания
    • Автор:

      rasmussen
    • 6 лет назад
    • 0
  • а то под вечер как будто 200 заданий решила, сложно)))))))
    • Автор:

      layla53
    • 6 лет назад
    • 0
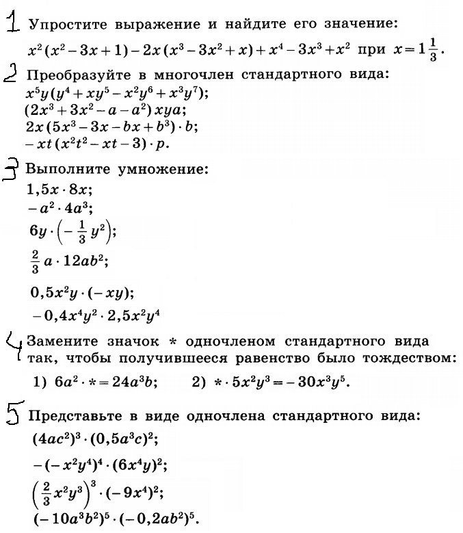
  • 4)6а²•*=24а³b |:6aa•*=4a²b*=4ab*•5x²y³=-30x³y^5 |:5xy*•xy²=-6x²y⁴*=-6xy²3)1.5x*8x=11x²-a²*4a³=-4a^56y*(-1/3y²)==2y³2/3a*12ab²=8a²b²0.5x²y*(-xy)=-0.5x³y²-0.4x⁴y²*2.5x²y⁴=-x^6y^6
    • Автор:

      aitorxsut
    • 6 лет назад
    • 0
  • Добавить свой ответ

Войти через Google

или

Забыли пароль?

У меня нет аккаунта, я хочу Зарегистрироваться

How much to ban the user?
1 hour 1 day 100 years