• помогите срочно алгебра 7 класс
    За ранее спасибо

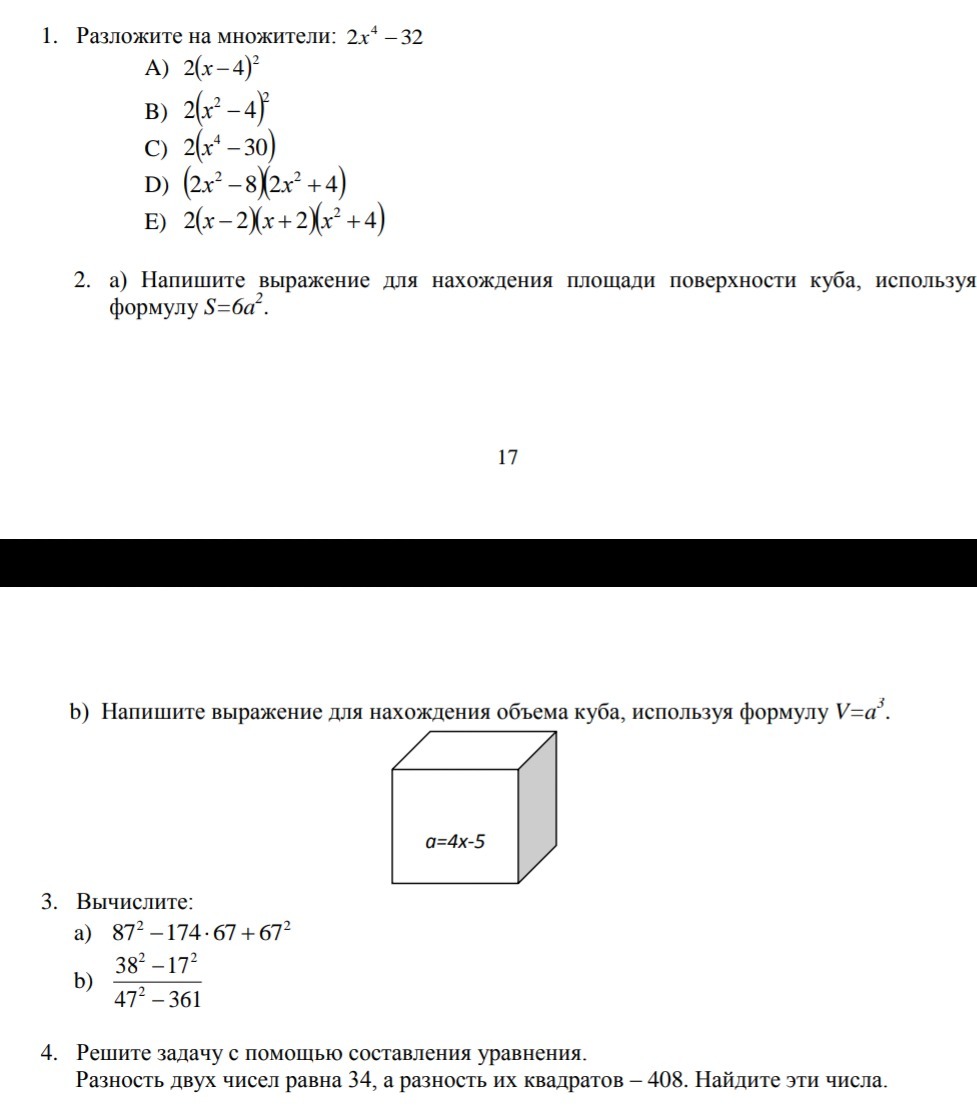
    question img

Ответы 1

  • 1. Е2.a) s=6 (4x-5)^2; b) v=(4x-5)^33. a) 87^2-2*87*67+67^2=(87-67)^2 = 20^2=400b) (38-17)(38+17)/(47-19)(47+19) = 21*55/28*66=3*5/4*6=5/4*2=5/84. x-y=34 x^2-y^2=408x=34+y; 34^2+68y=408; |:34; 34+2y=12; 2ý=-22; y=-11, x=34+11=45
    • Автор:

      otismora
    • 6 лет назад
    • 0
  • Добавить свой ответ

Войти через Google

или

Забыли пароль?

У меня нет аккаунта, я хочу Зарегистрироваться

How much to ban the user?
1 hour 1 day 100 years