• Задания во вложении.(нужно решение не только ответ.)

    question img

Ответы 1

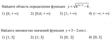
  • 1)\; \; y=\sqrt{8^{5x-2}-8}\\\\OOF:\; \; 8^{5x-2}-8 \geq 0\; ,\; \; \; 8^{5x-2} \geq 8\; ,\\\\5x-2 \geq 1\; ,\; \; x \geq \frac{3}{5}\; ,\; \; \; x \geq 0,6\\\\x\in [\, 0,6\, ;\, +\infty )\\\\2)\; \; y=3-2cosx\\\\-1 \leq cosx \leq 1\\-2 \leq -2cosx \leq 2\\1 \leq 3-2cosx \leq 5\\\\x\in [\, 1;5\, ]
  • Добавить свой ответ

Войти через Google

или

Забыли пароль?

У меня нет аккаунта, я хочу Зарегистрироваться

How much to ban the user?
1 hour 1 day 100 years