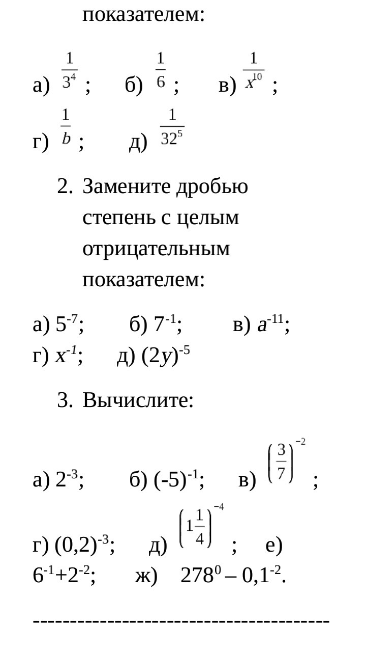
• Замените дробью степень с целым отрицательным показателем

    question img

Ответы 1

  • 1) 5^{-7}  \frac{1}{ 5^{7} } 2) 7^{-1}  \frac{1}{7} 3) a^{-11}  \frac{1}{ a^{11}} 4) x^{-1}  \frac{1}{x} 5) (2y)^{-5}  \frac{1}{ (2y)^{5} }
    • Автор:

      china
    • 6 лет назад
    • 0
  • Добавить свой ответ

Войти через Google

или

Забыли пароль?

У меня нет аккаунта, я хочу Зарегистрироваться

How much to ban the user?
1 hour 1 day 100 years