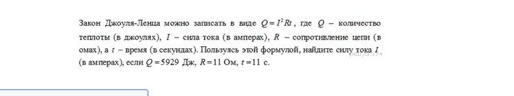
• ПРОШУУУУУУУУУУУУУУ ПОМОГИТЕ
    У меня получился ответ 49
    И я не знаю правильно или нет
    Решите пожалуйстаааааа♥

    question img

Ответы 1

  • !!!!!!!!!!!!!!!!!!!!!!
    answer img
    • Автор:

      candy45
    • 6 лет назад
    • 0
  • Добавить свой ответ

Войти через Google

или

Забыли пароль?

У меня нет аккаунта, я хочу Зарегистрироваться

How much to ban the user?
1 hour 1 day 100 years