• Объясните пожалуйста поподробнее, как они выразили в конце x

    question img

Ответы 6

  • и назвали их соответственно sin и cos гамма
    • Автор:

      johnson14
    • 6 лет назад
    • 0
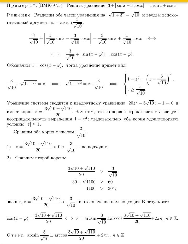
  • они взяли угол гамма , который равен арксинус.... Соответственно синус этого угла равен 3/они взяли угол гамма , который равен арксинус.... Соответственно синус этого угла равен 3/корень из 10, а косинус 1/корень из 10(это они посчитали из основной тригоном формулы sin =3/кор 10 ... 1-(sinx)^2=cosx^2
  • ааа
    • Автор:

      aries
    • 6 лет назад
    • 0
  • круто
    • Автор:

      morrow
    • 6 лет назад
    • 0
  • спасибо
    • Автор:

      pongo30oq
    • 6 лет назад
    • 0
  • решение представлено на фотографии
    answer img
  • Добавить свой ответ

Еще вопросы

Войти через Google

или

Забыли пароль?

У меня нет аккаунта, я хочу Зарегистрироваться

How much to ban the user?
1 hour 1 day 100 years