• объясните пожалуйста следующее :
    1)Почему там неравенство с -p/4+pn
    ведь там по идее должно делится на pi/4, 3pi/4 и - pi/4,-3pi/4, а тут наоборот -pi/4, pi/4.
    2) с n понятно, только не понятно, как ответ получили такой
    3) можно ли решить моим способом: после sin ^2 ≤1/2 идёт
    x≥-pi/4 +2pin;x≥-3pi/4 +2pin
    x≤pi/4+2pik ; x≤3pi4+2pik

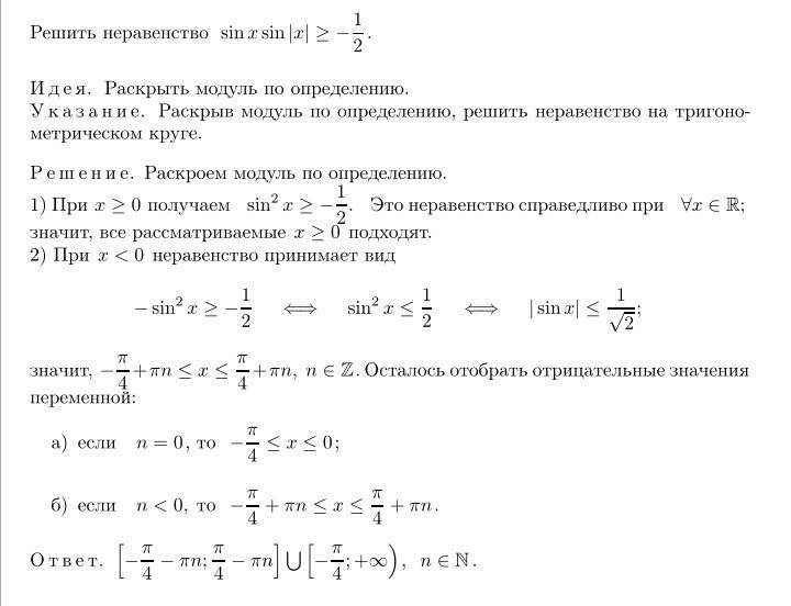
    question img

Ответы 6

  • Ну там же было: при x > 0 будет sin^2 x ≥ -1/2, что верно при любом x > 0. А при x ≤ 0 и n = 0 будет ответ -pi/4 ≤ x ≤ 0. Все вместе получается x € [-pi/4; +oo)
    • Автор:

      andersen
    • 6 лет назад
    • 0
  • жёстко
  • Ну я хотя бы понятно объяснил?
    • Автор:

      pierre72
    • 6 лет назад
    • 0
  • ну, более менее понял
  • Ну и хорошо
  • Уравнение |sin x| = 1/√2Дает 4 корня:sin x = -1/√2x1 = -pi/4 + 2pi*nx2 = 5pi/4 + 2pi*n = pi + pi/4 + 2pi*n = pi/4 + pi*(2n+1)sin x = 1/√2x3 = pi/4 + 2pi*nx4 = 3pi/4 + 2pi*n = -pi/4 + pi + 2pi*n = -pi/4 + pi*(2n+1)Корни x2 и x3 можно объединить так:x1 = pi/4 + pi*kА корни x1 и x4 можно объединить так:x2 = -pi/4 + pi*kЗдесь для четных k = 2n, для нечетных k = 2n+1.Поэтому и получился такой ответ:Для n < 0: x € [-pi/4+pi*k; pi/4+pi*k]Для n ≥ 0: x € [-pi/4+pi*k; +oo)

  • Добавить свой ответ

Войти через Google

или

Забыли пароль?

У меня нет аккаунта, я хочу Зарегистрироваться

How much to ban the user?
1 hour 1 day 100 years