• решите плиз СРОЧНО
    решите плиз СРОЧНО
    решите плиз СРОЧНО
    решите плиз СРОЧНО
    решите плиз СРОЧНО

    question img

Ответы 1

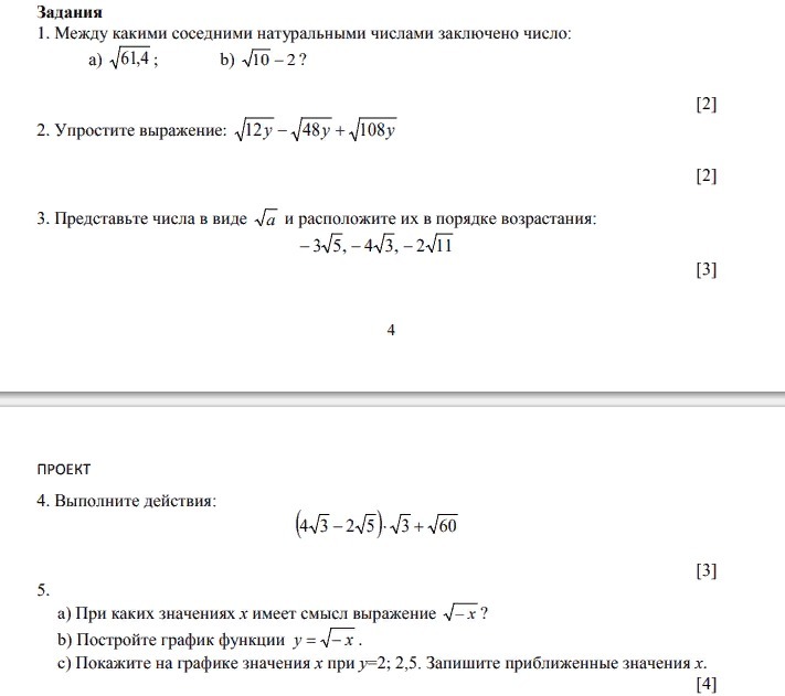
  • 1) а)7 и 8 b) 1 и 22) 2√3-4√3+6√3=4√33) -√48; -√45; -√444) 4-2√15+√60=45) а) x<0 в) у=2 при х=-4; у=2,5 при х=-6.25
    answer img
  • Добавить свой ответ

Войти через Google

или

Забыли пароль?

У меня нет аккаунта, я хочу Зарегистрироваться

How much to ban the user?
1 hour 1 day 100 years