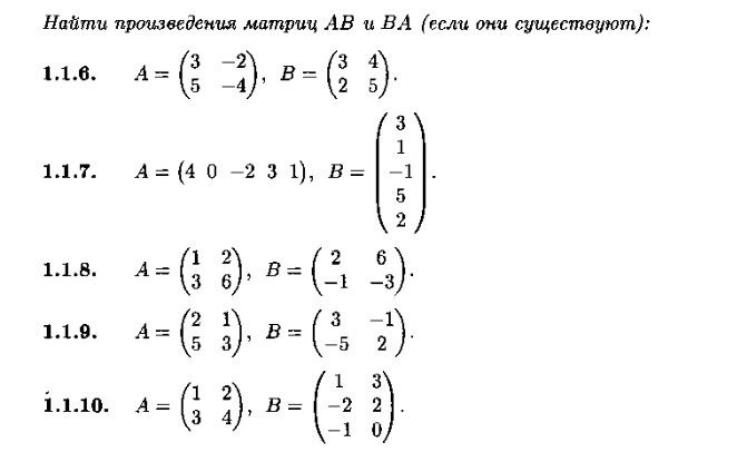
• помогите решить пожалуйста номер 1.1.3 ,1.1.10

    question img
    question img

Ответы 2

  • 1.1.10 там в конце не правильно, должна быть матрица 7 10; 4 4; -1 -2 (2 столбца и 3 строки) если хочешь отметь как нарушение я переделаю (я сама изменить уже не могу)
  • на фото.................................

    answer img
    • Автор:

      bender
    • 6 лет назад
    • 0
  • Добавить свой ответ

Войти через Google

или

Забыли пароль?

У меня нет аккаунта, я хочу Зарегистрироваться

How much to ban the user?
1 hour 1 day 100 years