• решите, пожалуйста, 6
    буду благодарна, если поможете и с 5

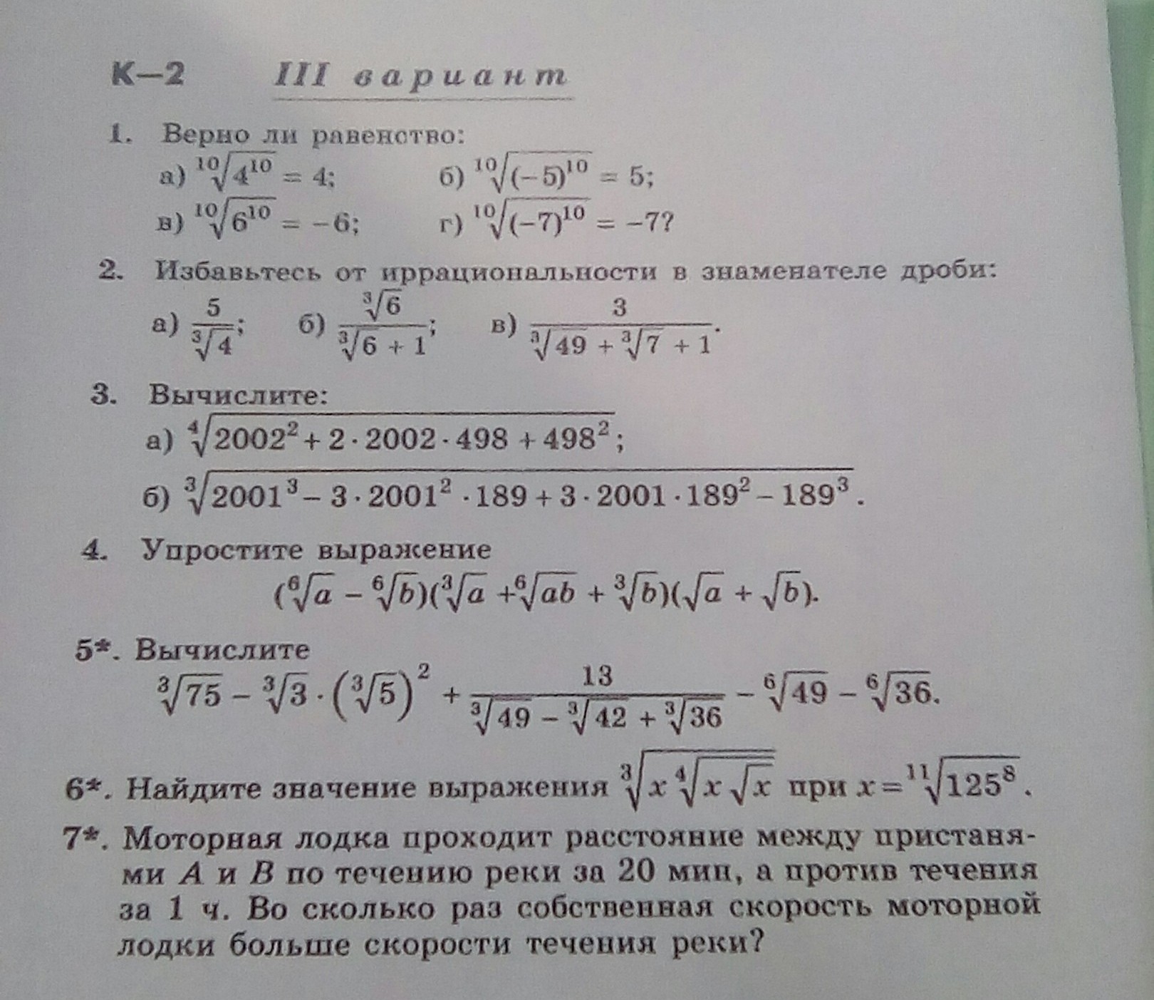
    question img

Ответы 6

  • Посмотри на первый x он в 1 степени а что бы ввести под корень 4 степени нужно зделать его в 4 степени , потом уже под корнем у нас есть еще один x выходить что x в 4 степени + x в 1 степени равно x в 5 степени .Как же я устал писать
  • а дальше уже x в 5 степени возводиш в корень квадратный тоисть в выйдет x в 10 степени
    • Автор:

      alex566
    • 6 лет назад
    • 0
  • и снова же там стоит x в первой
  • x 10 умножить на x получиться x в 11
    • Автор:

      todd
    • 6 лет назад
    • 0
  • большое спасибо
    • Автор:

      jake41
    • 6 лет назад
    • 0
  • Держи , вообщем  свёл я значит это пример к более легкому и подставил под x  значения Хезе учи свойства корней n степени . СОри за почерк кст он рил паршивый

    answer img
    • Автор:

      plutocase
    • 6 лет назад
    • 0
  • Добавить свой ответ

Войти через Google

или

Забыли пароль?

У меня нет аккаунта, я хочу Зарегистрироваться

How much to ban the user?
1 hour 1 day 100 years