• Помогите, пожалуйста

    Ответы: во вложении: 1 фото - задания, 2 фото - ответы

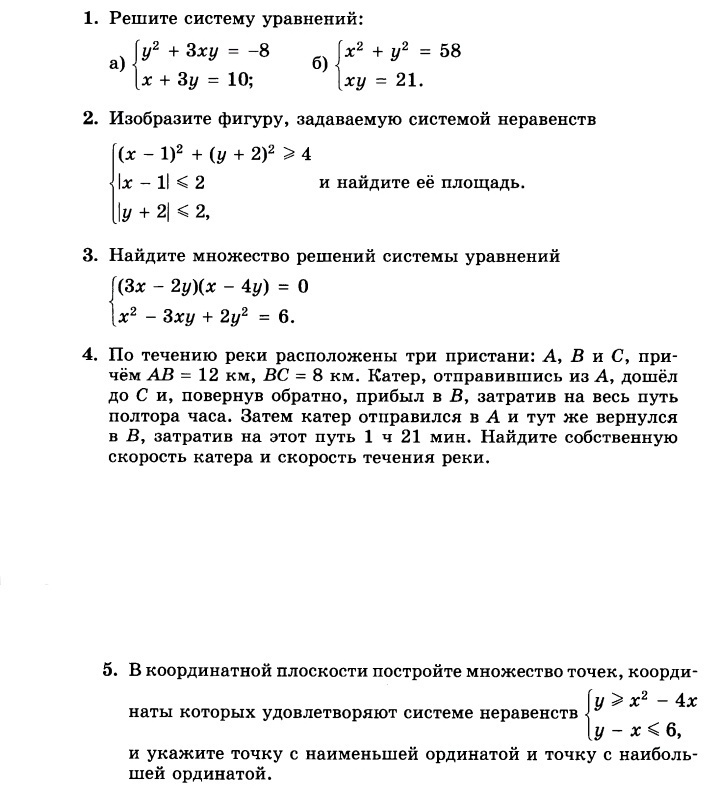
    question img
    question img

Ответы 5

  • Отправьте решение, пожалуйста
    • Автор:

      violet87
    • 6 лет назад
    • 0
  • Извините, уже решили
  • Кроме 3 задания. Помогите его решить, пожалуйста
  • Пожалуйста. Только одно задание
    • Автор:

      geniekvaa
    • 6 лет назад
    • 0
  • task/30747775  см ПРИЛОЖЕНИЕ

    4.   Пусть  собственная  скорость   катера  x км/ч , скорость течения  y км/ч ,

    Можем составить систему уравнений :

    { (12+8) /(x+y) +8/(x -y) =1,5 ; 12/(x-y) +12/(x-y) = 81/60.   [  1 21/60 ]

    { 20 /(x+y) +8/(x -y) =1,5 ; 4/(x+y) +4/(x-y) = 9/20. замена :u =1/(x+y) , v=1/(x-y)

    { 20u +8v  =1,5 ; 4u +4v = 9/20.⇔+{ 20u +8v =1,5 ; -8u -8v = - 0,9.⇔

    { 12u =0,6   ; 8u+8v = 0,9 ⇔{ u =1/20   ; 4*1/20+4v = 9/20 . ⇔

    { u =1/20   ; v = (9/20-4/20)4 .⇔{ u =1/20   ; v = 1/16 обратная замена

    ±  { x+y =20   ; x- y  = 16 .⇔  { 2x =20+16   ; 2y  = 20 -16 .⇔

    { x =18   ; y  = 2 .                     ответ: 20 км/ч , 2 км/ч.

    answer img
    • Автор:

      davion
    • 6 лет назад
    • 0
  • Добавить свой ответ

Еще вопросы

Войти через Google

или

Забыли пароль?

У меня нет аккаунта, я хочу Зарегистрироваться

How much to ban the user?
1 hour 1 day 100 years