• Номер 3 и 4. 8 класс.. Квадратные корни.
    Решите, пожалуйста, срочно!

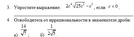
    question img

Ответы 1

  • √х² = |x|

    || модуль  

    c<0

    квадратный корень положительное число значит √(25с²) = 5|c| = -5c (c<0)

    2c⁴√(25c²) - c⁵ = 2c⁴*(-5c) - c⁵ = -10c⁵ - c⁵ = - 11c⁵

    ======

    14/√7 = (14*√7)/(√7)² = 14*√7/7 = 2√7 (должножаем на √7 числитель и знаменатель)

    1/(2√5) = √5/(2√5√5) = √5/(2√5²) = √5/10 (умножаем на √5 числитель и знаменатель)

  • Добавить свой ответ

Войти через Google

или

Забыли пароль?

У меня нет аккаунта, я хочу Зарегистрироваться

How much to ban the user?
1 hour 1 day 100 years