• Помогите, пожалуйста, с подробным решением, 9 класс

    question img

Ответы 1

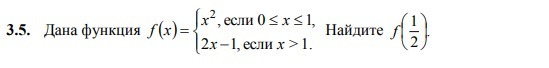
  • В данном случае х∈[0; 1] Значит f(x)=x².

    Получается, что f(\frac{1}{2})=(\frac{1}{2})^2.

    f(\frac{1}{2})=\frac{1}{4}.

    Ответ: f(\frac{1}{2})=\frac{1}{4}.

  • Добавить свой ответ

Еще вопросы

Войти через Google

или

Забыли пароль?

У меня нет аккаунта, я хочу Зарегистрироваться

How much to ban the user?
1 hour 1 day 100 years