• №140.Исследовать на совместимость и решить систему.На подобии примера.

    question img
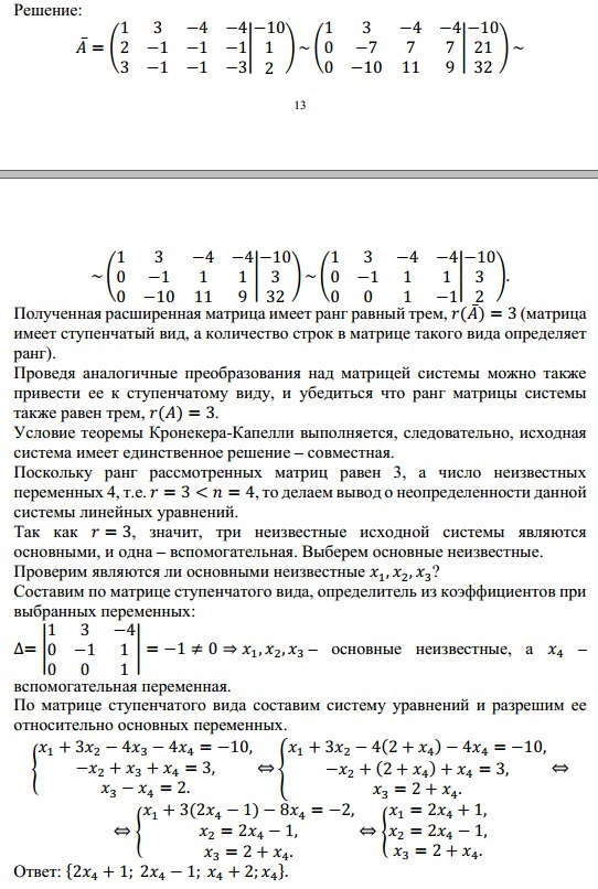
    question img

Ответы 2

  • Спасибо огромное,№256 . Помогите пожалуйста с алгеброй 50 баллов.https://znanija.com/task/31265977
    • Автор:

      stevemkdh
    • 6 лет назад
    • 0
  • \left(\begin{array}{lllll}1&-3&-3&9&|\; 3\\3&-8&-9&24&|\; 7\\3&-10&-10&27&|12\end{array}ight)\sim \; \; 1str\cdot (-3)+2str\; \; ;\; \; 1str\cdot (-3)+3str\\\\\\\sim \left(\begin{array}{lllll}1&-3&-3&\; \; 9&|\; 3\\0&\; \; 1&\; 0&-3&|-2\\0&-1&-1&\; \; 0&|\; 3&\end{array}ight)\sim \; \; 2str+3str

    \sim \left(\begin{array}{lllll}1&-3&-3&\; \; 9&|\; 3\\0&\; \; 1&\; \; 0&-3&|-2\\0&\; \; 0&-1&-3&|\; \; \; 1\end{array}ight)

    Ранг матрицы системы равен r= 3, и равен рангу расширенной матрицы r= 3. Значит, по теореме Кронекере-Капелли  система совместна (имеет решения) . Так как ранг меньше количества неизвестных (n=4), то есть r=3<n=4, то система неопределённая (имеет бесчисленное множество решений).

    Выберем основные (базисные) неизвестные. Это будут  x_1\; ,\; x_2\; ,\; x_3  , так как

    \Delta =\left|\begin{array}{ccc}1&-3&-3\\0&1&0\\0&0&-1\end{array}ight|=-1e 0

    Неизвестное  x_4  является свободным (принимает произвольные значения).

    \left\{\begin{array}{rrr}x_1-3x_2-3x_3+9x_4=3\\x_2-3x_4=-2\\-x_3-3x_4=1\end{array}ight \; \; \; \left\{\begin{array}{r}x_1-3x_2-3x_3+9x_4=3\\x_2=3x_4-2\\x_3=-3x_4-1\end{array}ight\\\\\\\left\{\begin{array}{r}x_1=-9x_4-6\\x_2=3x_4-2\\x_3=-3x_4-1\end{array}ight \\\\\\Otvet:\; \; \{\; -9x_4-6\; ;\; \; 3x_4-2\; ;\; \; -3x_4-1\; ,\; \; x_4\; \}\; .

    • Автор:

      bbmymi
    • 6 лет назад
    • 0
  • Добавить свой ответ

Войти через Google

или

Забыли пароль?

У меня нет аккаунта, я хочу Зарегистрироваться

How much to ban the user?
1 hour 1 day 100 years