• Помогите срочно!!! Отдаю все свои баллы! Все!! НЕ обман токо помогите пожалуйста!!! Задание н фото надо сделать второе!! НЕ первое!!! Срочно нужна помощь!! Помогите пожалуйста!!!!

    question img

Ответы 2

  • Спасибо тебе большое!! Удачи тебе и твоим друзьям и близким))
    • Автор:

      big foot
    • 6 лет назад
    • 0
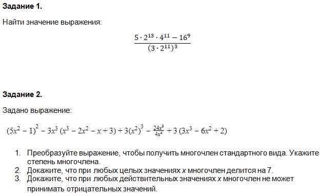
  • 25x^4-10x^2+1-3x^6+6x^5+3x^4-9x^3+3x^6-6x^5+9x^3--18x^2+6=\\28x^4-28x^2+7=7(4x^4-4x^2+1)=7(2x^2-1)^2.

    Степнь многочлена равна 4.

    Поскольку один из множителей равен 7, то и всё выражение при целых значениях х делится на 7.

    Поскольку выражение полный квадрат, то оно неотрицательно.

    • Автор:

      devynlynn
    • 6 лет назад
    • 0
  • Добавить свой ответ

Еще вопросы

Войти через Google

или

Забыли пароль?

У меня нет аккаунта, я хочу Зарегистрироваться

How much to ban the user?
1 hour 1 day 100 years