• Помогите найти правильный ответ!
    - 1
    - 3
    - 2
    - 0

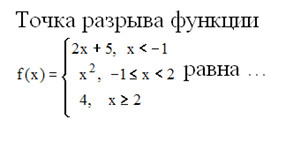
    question img

Ответы 1

  • Точка разрыва функции х=-1, так как предел функции  в точке х=-1 слева не равен пределу справаf(-1-0)=lim_{x\to -1-0}f(x)=lim_{x\to -1-0}(2x+5)=2(-1)+5=3\\\\f(-1+0)=lim_{x\to -1+0}f(x)=\lim_{x\to -1+0}x^2=(-1)^2=1\\\\f(-1-0)e f(-1+0)Левый и правый пределы  f(2-0)=f(2+0)=f(2)=4     , поэтому при х=2 функция непрерывна
  • Добавить свой ответ

Еще вопросы

Войти через Google

или

Забыли пароль?

У меня нет аккаунта, я хочу Зарегистрироваться

How much to ban the user?
1 hour 1 day 100 years