• Помогите, пожалуйста! Очень нужно! 
    Во вложениях! 

    question img

Ответы 1

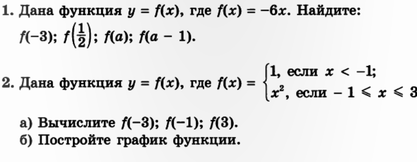
  • 1)F(-3)=-6*(-3)=182)f(1/2)=-6*1/2=-33)f(a)=-6a4)f(a-1)=-6*(a-1)=-6a+6
    • Автор:

      shea21
    • 6 лет назад
    • 0
  • Добавить свой ответ

Еще вопросы

Войти через Google

или

Забыли пароль?

У меня нет аккаунта, я хочу Зарегистрироваться

How much to ban the user?
1 hour 1 day 100 years